一、学院简介
山东大学是一所历史悠久、学科齐全、学术实力雄厚、办学特色鲜明,在国内外具有重要影响的教育部直属重点综合性大学,是国家“211工程”和“985工程”重点建设的高水平大学之一,2017年入选为“双一流”建设高校。
山东大学是我国最早从事成人高等教育、网络高等教育和非学历培训的高等院校之一。经过十几年的不懈努力,山东大学网络教育已经成为国内知名品牌。自主开发了800余门网络课程,拥有丰富的网络教学资源;开设了18个本科专业和1个专科专业,并推出了面向行业、系统的特色专业。基本建成了现代远程教育资源系统和服务体系,取得了良好的社会声誉。
办/学/使/命:服务每一位学习者,让终身快乐学习成为幸福生活的一部分
办/学/理/念:以学习者为本、崇尚人格、教育洞见、技术引领
价/值/观:做人:格局、梦想、真诚 做事:创新、共享、担当 做教育:质量为先、教学相长、学习者第一
二、特色与优势
400门通识课:提供400门创新创业、综合素养、职业能力类通识教育课程,为学习者提供丰富、动态、交互、个性化的学习内容与学习体验。
数字图书馆:提供涵施全部学科分类的电子书逾百万册,同时拥有海最报纸期刊、学位论文、会议论文、科技成果等资源,为学生学习提供有力的支撑。
个性化服务:坚持以学习者为本的办学理念,遵循《山东大学网络政育服务公约》的具体要求。为学生提供线上线下相结合的教学服务,以及实时沟通、课后辅导、文化体验等学生支持服务。努力打造由校内优秀教师、校外专家学者、技能标兵及岗位能手共同组成的包括学业顾问在内的个性化服务团队。
三、招生专业

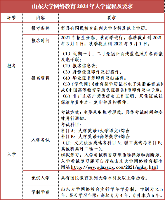
四、入学流程

五、教学及学习方式
我校网络教育始终坚持以学生为中心的办学理念,依托综合学习平台、山大在线APP、直播交互系统及各地学习中心为学生提供在线学习、移动学习、面授学习相结合的学习体验,以线上自主式、交互性、个性化学习为主。
六、学历及学位
学生在规定时间内修满教学计划规定的学分,达到毕业要求者,颁发教育部统一电子注册、国家承认学历的山东大学毕业证书(网络教育)。专升本学生在毕业前需通过试点高校网络教育公共基础课全国统一考试。
统考科目:大学英语、计算机应用基础。
优秀本科毕业生达到相应学士学位授予条件的,授予山东大学成人高等教育学士学位。


七、联系方式
深圳市南山区高新南四道19号虚拟大学园A301
山东大学深圳研究院官网:http://www.shz.sdu.edu.cn/
山东大学继续教育学院:http://jxjw.sdns.wljy.sdu.edu.cn/mh
电话: 0755-26071295 0755-26455757
联系人QQ 、手机 :
余老师(3105546151,18923492193)
李老师(2354424684,18928411659)
吴老师(2067836131,15814746212)
刘老师(1477271595,15112580609)
