同等学力

    同等学力

    当前位置: 首页 -> 同等学力 -> 正文

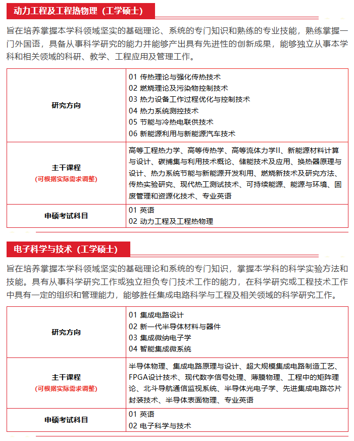
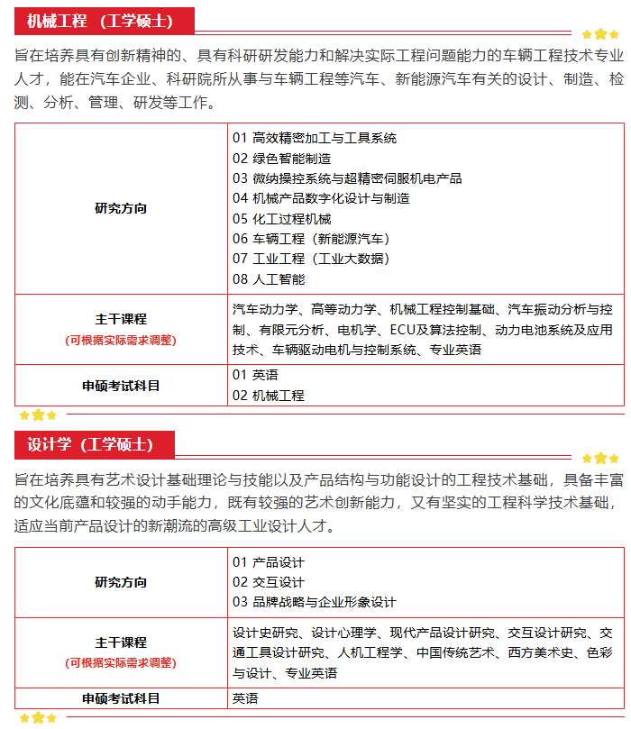
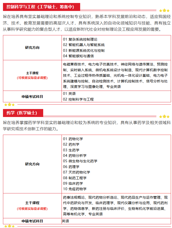
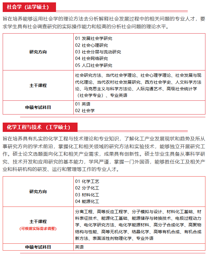
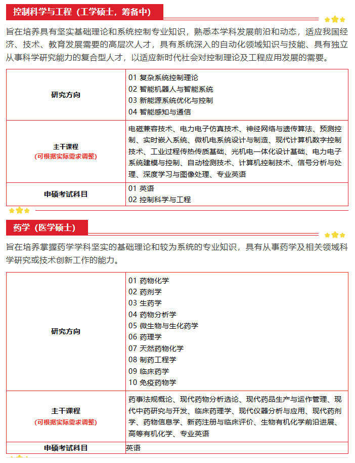
    山东大学2026级同等学力人员申请硕士学位(粤港澳大湾区)专业简介

    信息来源: 发布日期:2025-12-02

    山东大学(985、211、双一流)是一所历史悠久、学科齐全、实力雄厚、特色鲜明的教育部直属重点综合性大学,在国内外具有重要影响。山东大学前身是1901年创办的山东大学堂,被誉为中国近代高等教育起源性大学。目前拥有博士学位授权一级学科53个,硕士学位授权一级学科56个,专业学位博士授权类别11个,专业学位硕士授权类别37个,本科招生专业100个,博士后科研流动站45个,涵盖除农学、军事学以外的所有学科门类。学校着力打造人才集聚新高地,现有中国科学院和工程院院士(含聘任制)19人,国家级领军人才263人,国家四青人才345人。建有全国重点实验室11个,教育部人文社会科学重点研究基地4个,其他人文社科类国家级科研平台7个,拥有山东大学齐鲁医院等4家直属附属医院,7个学科领域进入ESI全球前1‰,20个学科领域进入ESI全球前1%。

    山东大学深圳研究院成立于2011年7月26日,2012年8月11日正式入驻深圳市科技创新战略研究中心(深圳虚拟大学园管理服务中心),是山东大学在深圳注册成立的事业单位,是学校在粤港澳地区的功能延伸和服务国家战略的重要平台。研究院功能定位:大学功能与办学职能的重要延伸,服务国家与山东战略的重要平台,人才培养与人才聚集的重要基地,科学研究与国际交流的重要阵地,对接建设与发展资源的重要窗口,展现形象扩大影响的重要舞台。研究院始终秉承山东大学“为天下储人才,为国家图富强”的办学宗旨,积极推进教育、科技、人才一体化发展,主动对接国家重大战略和大湾区经济社会发展需求,把山东大学优势的学科、教育与科技资源引入深圳,助力粤港澳大湾区打造教育、科技和人才高地。