为深入贯彻2025年中央城市工作会议精神及《中共中央 国务院关于推动城市高质量发展的意见》,落实党的二十届四中全会关于“推进国家治理体系和治理能力现代化”的战略部署,应对城市发展向“存量提质增效”的转型变革,山东大学充分发挥综合性大学的学科与智库优势,特设计本培训专题。专题聚焦“城市治理体系与治理能力现代化”核心主题,以国家战略为引领,以真实治理难题为导向,系统解析现代城市治理的理论框架、制度设计与实践工具,同时深度融合前沿政策理论与一线创新经验。专题将紧密结合济南市等先进城市的创新实践进行深度剖析。以济南为例,其在《城市综合发展指数报告(2025年)》中位列全国第五的成绩,正是治理体系现代化的生动体现。专题将系统解构其在协同治理格局建设、数字化治理能力提升、风险应急管理强化与社会多元共治等方面的制度创新与实践探索,着力提炼可复制、可推广的“治理现代化”经验。最终,旨在为参训领导干部全面提升城市规划、建设与治理的系统性能力,扎实推动城市高质量发展提供坚实的理论武装与实践指南。
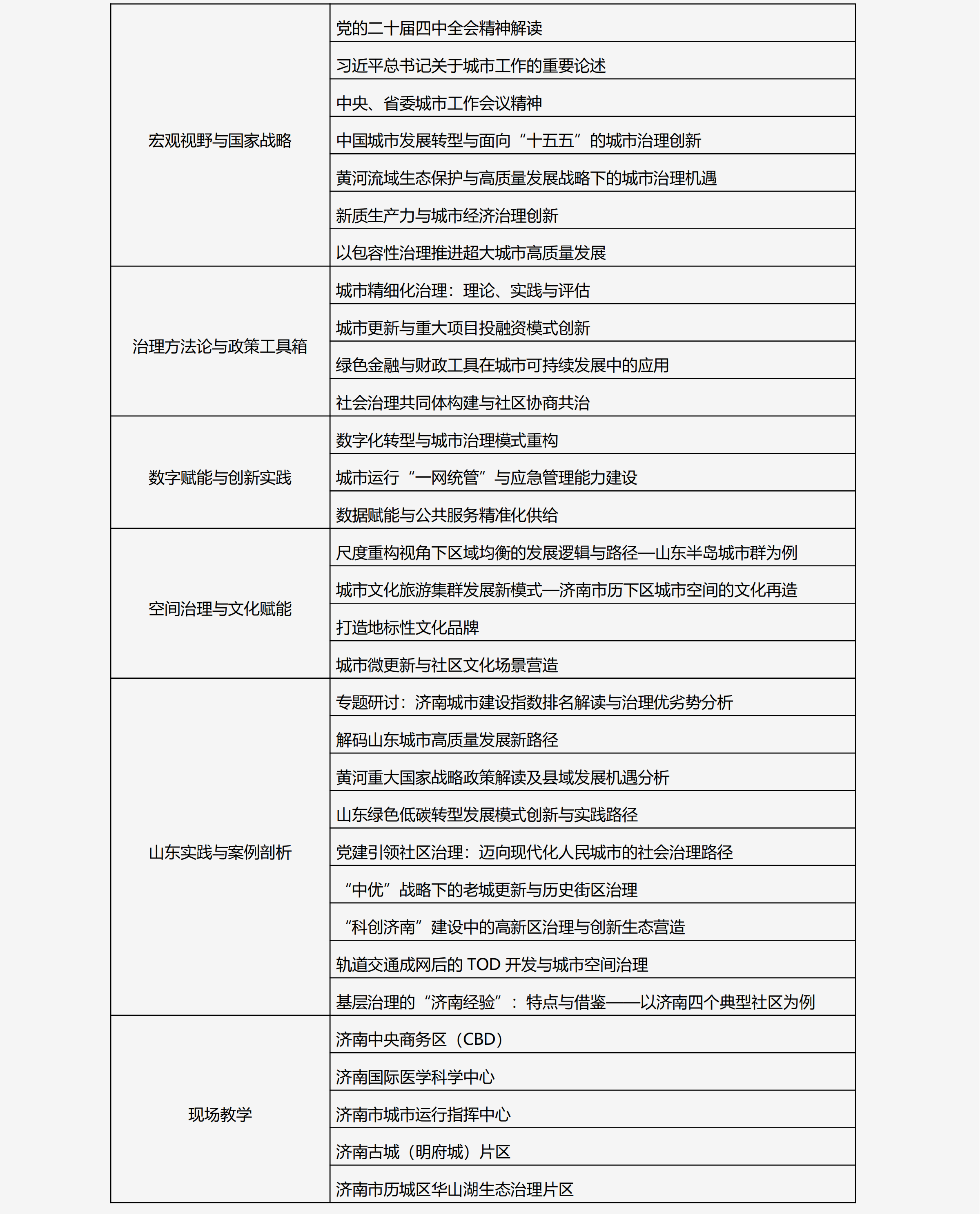
核心课程
(课程仅供参考,具体方案可根据委托单位需求量身定制)

培训师资
以山东大学相关领域权威教授、专家为主,广泛邀请国内知名学者、资深管理者及政策制定者等专家联合授课。
培训方式
面授教学(理论讲授、案例教学、现场教学等)、线上教学、线上与线下混合式教学、送教上门等多种选择。